2025年我們在電影院上課 報名簡章
|宗旨|
身處數位科技時代,影像的觀看、產製及傳遞形成一種新的世界觀,故影像的識讀、理解並善用影像,成為現代人必備的核心素養;國家電影及視聽文化中心致力於推動臺灣影視聽資產保存、文化平權及影像美學教育,期盼將影像魅力帶給不同年齡、身分、族群之觀眾,透過影像敘事開闊不同視野,並厚實大眾對臺灣文化資產之認識。特此舉辦「我們在電影院上課」活動,藉由在專業影廳欣賞影像作品及辦理專業影人座談,並引薦本中心典藏,以培養民眾欣賞、思考、批判的識讀能力,增進影像語言及美學的認識。
|申請時間|
活動公告日起至115年2月28日止。
|申請條件|
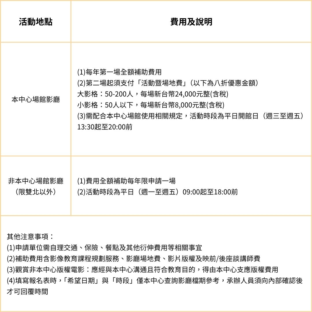
一、補助資格:具影像教育需求之非營利教育機構(含各級學校、社區大學、自學團體等,但不包含長短期補習班)及社會福利團體(依台財稅字第09704740870號之認定)。另提供學齡前兒童(4-6歲)、弱勢、新住民、非山非市及偏鄉學校等團體觀影專案,相關細節請洽承辦人員。
備註:每一團體每年全額補助費用以一次為原則,額滿為止。
二、付費申請:企業、一般團體及政府機關提供付費包場方案。
三、參加人數:每場參加人數達20人以上始受理報名,以200人為限。
|方案介紹|
一、符合補助資格單位
依據不同近用對象進行活動規劃,請選擇下列其一方案報名,本中心將於收到申請單後推薦適合之影片,並與申請方共同規劃合適的座談/工作坊/課程內容
- 方案一:含觀影體驗、映前導讀(或映後座談);活動時間約2-3小時(視所觀看之影片長度而定)。
- 方案二:含工作坊(或課程)、觀影體驗及映前導讀(或映後座談),活動時間約5-6小時,視觀看影片長度而定;工作坊、課程、觀影體驗及映後座談、映前導讀可在不同天辦理,地點不限於本中心場館內,亦可入校辦理。

二、付費申請單位
活動規劃含觀影體驗、映前導讀(或映後座談);活動時間約2-3小時(視所觀看之影片長度而定)

|申請方式|
1.請至「認識電影」網站之「我們在電影院上課」活動頁面,填寫線上表單。
網址:https://edumovie-tfai.org.tw/attendclass/event/1
2.請於活動日前8週完成報名;如資料未填妥齊全或失聯,則視同未完成報名。
3.本中心將於收到報名後三個工作天內回覆email確認,如未收到回覆,請洽詢教育推廣組專員:
劉先生 02-8522-8000#6205 / hornerliu@tfai.org.tw
黃小姐 02-8522-8000#6204 / muhan.h@tfai.org.tw
|繳款程序|
1.繳款方式
(1)本中心接受票據、轉帳及現金支付 (註:現金支付請填寫附件「 現金收取 /退還證明單」)。
(2)繳款資訊之帳號,將由本中心另行提供。
(3)申請人應妥善保管支付證明以供核對確認。
2.繳費及退費注意事項
(1)申請單位應於收到報價單後七日內繳交費用全額,否則視同放棄報名。
(2)未於期限內繳納全額費用者,本中心將於期限截止隔日以書面或電子郵件通知申請單位,經通知後如於三日內仍未繳納者, 本中心有權取消原申請檔期。
(3)因故取消者,應以書面或電子郵件方式通知本中心專員,並依下方規定收取部分費用:
- 活動日前十五日通知取消者,全額退還活動暨場地費。
- 活動日前十四日至前八日通知取消者,退還活動暨場地費應繳總金額之50%。
- 活動日前七日至前一日通知取消者,退還活動暨場地費應繳總金額之20%。
- 活動當日通知取消或未通知取消者,恕不退費。
|其他須知|
1.報名成功後切勿任意缺席或無故取消。如報名成功後需更改時間,最多以1次為限。若遇不可抗力因素需取消,請主動於活動日前十五日告知,以利作業。未遵守者,日後報名本活動將延後錄取順位。
2.活動中拍攝之照片將用於本中心之網站、粉絲專頁、刊物等實體及網路等平台,如無法公開肖像,請提前告知。
3.本中心保留活動更動權利,如遇天災或疫情(如:COVID-19),將遵循中央政府指揮中心、新北市政府發布之防疫規定進行調整。
|影片單元|
◉—單元一:影音檔案—◉
國家影視聽中心自製、典藏、保存及數位修復的電影中,認識影視聽文化資產,並透過觀看臺灣經典電影,帶領閱聽人瞭解影像活化的意義與重要性。
◉—單元二:影像美學—◉
電影又稱第八藝術,影像美學探討電影藝術、銀幕形象的美學特質。此單元將帶領閱聽人一窺電影裡的鏡頭語言、場面調度、剪輯、聲音、表演、編劇等面向,提升影像欣賞及美學分析的能力。
◉—單元三:多元文化—◉
現代的生活充斥各種影像,在這樣的時代中,透過影像理解世界、建立價值觀是我們的日常。此單元藉由與電影展開對話,在關注社會各式議題的同時,亦探討不同年齡、族群、性別、身份的人如何面對不同文化的差異。
◉—單元四:特別推薦—◉
由臺灣國際紀錄片影展及富邦文教基金會,共同舉辦的「青少年評審團獎」,邀請18名青少年評審評選出代表新世代觀點的電影。2024年頒給《沒有她們的星球》(My Stolen Planet),本片展現伊朗女性的勇敢與堅韌,提醒人們自由的脆弱和民主的珍貴。而本片亦於影展期間獲選「觀眾票選獎」,以影像抵抗遺忘,深深打動觀眾們的心。
|參考網站|
1.2025年精選片單請參考:https://reurl.cc/aZoOQ3
2.欲瞭解更多影像教育資源,請至本中心「認識電影」網站,歡迎各界運用與諮詢:
https://edumovie-tfai.org.tw/

